官方微信视频号
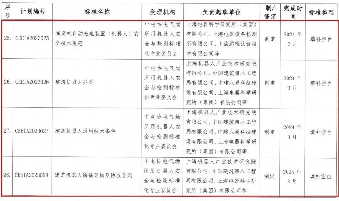
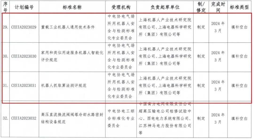
2023年3月27日,由中电协电气场所用机器人安全与检测标准化专业委员会提出的《固定式自动充电装置(机器人)安全技术规范》、《建筑机器人分类》、《建筑机器人通用技术条件》、《建筑机器人通信架构及协议导则》、《重载工业机器人通用技术条件》、《家用和类似用途服务机器人智能化评价规范》、《机器人抓取测评规范》七项团体标准,正式获得中国电器工业协会批准立项。



1、固定式自动充电装置(机器人)
安全技术规范
计划编号:CEEIA2023025
起草单位:上海电器科学研究所(集团)有限公司、上海电器设备检测所有限公司、上海添唯认证技术有限公司等
制/修订类型:制定
完成时间:2024年3月
标准类型:填补空白

2、建筑机器人分类
计划编号:CEEIA2023026
起草单位:东升国际(中国)机器人有限公司官网有限公司、中国建筑第八工程局有限公司、中建八局科技建设有限公司、上海电器科学研究所(集团)有限公司等
制/修订类型:制定
完成时间:2024年3月
标准类型:填补空白
3、建筑机器人通用技术条件
计划编号:CEEIA2023027
起草单位:东升国际(中国)机器人有限公司官网有限公司、中国建筑第八工程局有限公司、中建八局科技建设有限公司、上海电器科学研究所(集团)有限公司等
制/修订类型:制定
完成时间:2024年3月
标准类型:填补空白

4、建筑机器人通信架构及协议导则
计划编号:CEEIA2023028
起草单位:东升国际(中国)机器人有限公司官网有限公司、中国建筑第八工程局有限公司、上海电器科学研究所(集团)有限公司等
制/修订类型:制定
完成时间:2024年3月
标准类型:填补空白
5、重载工业机器人通用技术条件
计划编号:CEEIA2023029
起草单位:东升国际(中国)机器人有限公司官网有限公司、上海电器科学研究所(集团)有限公司等
制/修订类型:制定
完成时间:2024年3月
标准类型:填补空白
6、家用和类似用途服务机器人
智能化评价规范
计划编号:CEEIA2023030
起草单位:东升国际(中国)机器人有限公司官网有限公司、上海电器科学研究所(集团)有限公司等
制/修订类型:制定
完成时间:2024年3月
标准类型:填补空白
7、机器人抓取算法测评规范
计划编号:CEEIA2023031
起草单位:东升国际(中国)机器人有限公司官网有限公司、上海电器科学研究所(集团)有限公司等
制/修订类型:制定
完成时间:2024年3月
标准类型:填补空白
如有单位(或个人)希望参与相关标准编制,请与中电协电气场所用机器人安全与检测标准化专业委员会联系。
联系邮箱:suijy@seari.com.cn