东升国际(中国)机器人有限公司官网

MENU
  • 首 页
  • 关于我们
    东升国际概况 新闻公告 企业文化
    技术服务 机器人成果荟 产业集群 解决方案 教育培训
    实验室 标准查询 技术分享 订阅服务 活动报名
  • 技术服务整体解决方案
    东升国际概况 新闻公告 企业文化
    技术服务 机器人成果荟 产业集群 解决方案 教育培训
    实验室 标准查询 技术分享 订阅服务 活动报名
  • 开放共享
    东升国际概况 新闻公告 企业文化
    技术服务 机器人成果荟 产业集群 解决方案 教育培训
    实验室 标准查询 技术分享 订阅服务 活动报名
  • 关于我们
    研发与转化平台 标准服务平台 行业服务平台 检测认证平台
  • 技术服务整体解决方案
    技术服务 机器人成果荟 产业集群 解决方案 教育培训
  • 开放共享
    实验室 标准查询 技术分享 订阅服务 活动报名
  • 联系我们
    联系方式 电子地图 留言反馈
触达前沿智能机器人世界
  • 视频中心
  • 新闻中心
首页 > 新闻中心 >

正文

工作组征集 | 上海市人工智能行业协会团体标准起草工作组征集《人形机器人平均无故障时间测试与评定》等10项标准

时间:2024-11-25 13:26:00 来源:上电科Robot 作者:小R

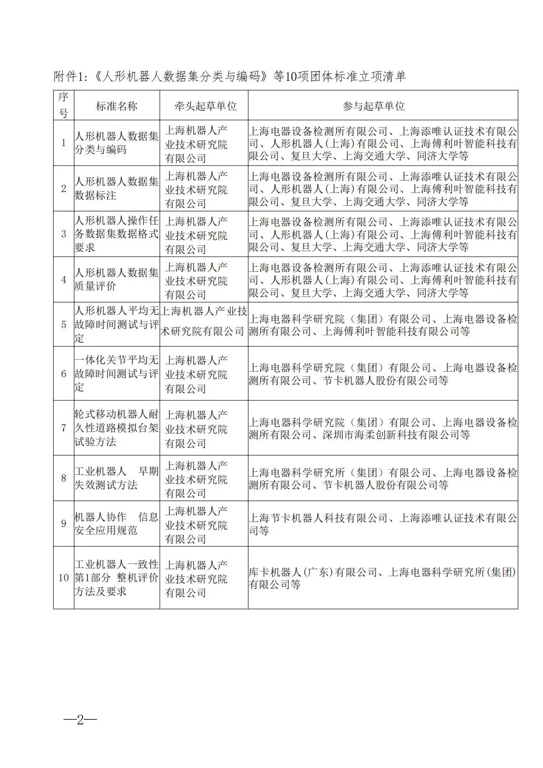
2024年11月12日上智协标〔2024〕15号,上海市人工智能行业协会下达了关于《人形机器人平均无故障时间测试与评定》等10项团体标准立项通知。

 

1:

标准名称:人形机器人数据集分类与编码

范围:

本文件规定了人形机器人数据集的分类原则、分类方法、编码与代码表。

主要技术内容:

第4章 分类:包括分类原则和分类方法;

第5章 编码与代码表:包括人形机器人领域代码;应用领域编码与代码表;数据要素编码与代码表(包括环境感知数据、本体状态数据);

第6章 分类标引示例:给出人形机器人应用领域数据集分类、人形机器人数据要素数据集分类的示例。

 

2:

标准名称:人形机器人数据集数据标注

范围:

本文件规定了人形机器人数据集数据标注任务说明文档、数据标注质量特性、标注与质控流程以及标注结果交付与验证要求。

本文件适用于人形机器人操作任务数据集数据标注活动。

主要技术内容:

第4章 标注任务说明文档:包括标注任务分类、标注任务描述;标注任务分类规定了不同维度下标注任务的具体分类;标注任务描述明确标注规则、标注人员、标注工具、标注环境、数据的基本要求。

第5章 数据标注质量特性:包括准确性、一致性、精度、可理解性、可访问性、可移植性、保密性、可追溯性要求;

第6章 标注与质控流程:明确标注任务创建、标注任务分配、标注任务实施环节的质量管控要求以及标注结果质量控制与评价要求;

第7章 标注结果交付与验收:规范数据标注结果的交付与验收要求,明确典型数据标注结果,包括图像、文本、音频、视频、三维类型数据。

附录A(资料性):给出具体标注任务描述示例。

 

3:

标准名称:人形机器人操作任务数据集数据格式要求

范围:

本文件规定了人形机器人操作任务数据集的一般要求、数据集总体框架、数据格式要求。

本文件适用于在人形机器人数据集平台中使用的人形机器人操作任务的数据集。

主要技术内容:

第5章 一般要求:规定人形机器人操作任务数据集基本要求,包括数据格式、数据语义编码要求;主数据要求;

第6章 数据集总体框架:图形式描述人形机器人操作任务数据集的总体结构;

第7章 数据格式要求:包括元数据格式要求、数据集存储格式要求、数据集共享格式要求。明确数据集的元数据(包括视觉元数据、听觉元数据、附件音频元数据、触觉元数据、嗅觉元数据、味觉元数据、运动学状态元数据、运动学状态元数据)具体数据格式;明确人形机器人操作数据集的存储格式要求;给出数据集共享的通用要求。

附录A(资料性):给出主数据存储格式示例;

附录B(资料性):给出元数据存储格式示例;

附录C(资料性):给出数据转换RLDS规范示例。

 

4:

标准名称:人形机器人数据集质量评价

范围:

本文件给出了人形机器人操作任务数据集质量评价原则、评价指标、评价方法、评价组织与流程建议。

本文件适用于人形机器人操作任务数据集质量评价活动。

主要技术内容:

第4章 评价原则:包括数据集构建过程质量与数据集内容质量评价;

第5章 评价指标:给出人形机器人操作任务数据集具体评价指标以及指标描述;

第6章 评价方法:给出数据集质量评价方法、评价方式建议,对于定量计算的指标给出具体的计算方法;

第7章 评价组织与流程:包括评价组织、评价流程两部分;其中评价组织描述其构成与评价人员资质等内容;评价流程描述总体流程图、评价准备、评价实施、结果评估、维护改进4大环节的具体内容。

附录A(资料性):描述人形机器人操作任务数据集通用评价细则。

 

5:

标准名称:人形机器人平均无故障时间测试与评定

范围:

本文件规定了人形机器人平均无故障时间测试与评定的试验样品、统计方案、试验条件、受试样品功能和性能检测、试验实施、故障判据/分类/统计原则及故障处理、相关试验时间统计、试验的结束和结果报告。

本文件适用于人形机器人。

主要技术内容:

试验样品、统计方案、试验条件、受试样品功能和性能检测、试验实施、故障判据/分类/统计原则及故障处理、相关试验时间统计、试验的结束和结果报告。

 

6:

标准名称:一体化关节平均无故障时间测试与评定

范围:

本文件规定了一体化关节平均无故障时间测试与评定的试验样品、统计方案、试验条件、受试样品功能和性能检测、试验实施、故障判据/分类/统计原则及故障处理、相关试验时间统计、试验的结束和结果报告。

本文件适用于一体化关节。

主要技术内容:

试验样品、统计方案、试验条件、受试样品功能和性能检测、试验实施、故障判据/分类/统计原则及故障处理、相关试验时间统计、试验的结束和结果报告。

 

7:

标准名称:轮式移动机器人耐久性道路模拟台架试验方法

范围:

本文件规定了移动机器人耐久性道路模拟台架试验方法的测试条件、试验样品、设备要求、测试流程、结果报告。

本文件适用于移动机器人耐久性道路模拟台架试验方法,包括移动服务机器人、AGV、AMR复合机器人等。

主要技术内容:

测试条件、试验样品、设备要求、测试流程、结果报告。测试流程包括:路谱采集、道路谱编辑、台架试验。

 

8:

标准名称:工业机器人 早期失效测试方法

范围:

本文件规定了工业机器人早期失效测试的测试条件、试验样品、设备要求、本体早期失效测试流程、控制柜早期失效测试流程、结果报告。

本文件适用于工业机器人的可靠性测试与评定,特殊场景使用的工业机器人可参考此方法进行。

主要技术内容:

  • 工业机器人早期失效测试条件

  • 工业机器人早期失效测试的试验样品

  • 工业机器人早期失效测试的设备要求,包括温度循环试验箱和振动台等相关设备要求

  • 工业机器人本体早期失效测试流程,包括试验前检查、24小时单轴运动测试、48小时复合轴运动测试

  • 控制柜早期失效测试流程,包括试验前检查、试验条件确定、试验实施

  • 报告编写要求

 

9:

标准名称:机器人协作 信息安全应用规范

范围:

本文件规定了协作机器人信息安全防护对象与目标要求、信息安全要求、测试方法与测试报告要求

本文件适用于指导机器人集成商、零部件供应商及第三方检验检测机构,开展工业领域中协作应用的机器人的设计开发、验证、生产、检验检测等工作。

主要技术内容:

第4章 信息安全防护对象与目标要求:包括防护对象和目标要求;

第5章 信息安全要求:包括硬件安全、通信协议与接口安全、操作系统及软件安全、网络环境安全要求;

第6章 测试方法:对应第5章技术要求提出试验方法;

第7章 测试报告:规范测试报告的内容范围。

 

10:

标准名称:工业机器人一致性 第1部分 整机评价方法及要求

范围:

本文件规定了工业机器人一致性评价程序、基本要求、评价方法及要求、评价结果、记录和报告,适用于工厂工业机器人生产线末端合格的工业机器人。  

主要技术内容:

第4章节 一致性评价程序,给出了一致性评价程序;

第5章节 基本要求,包括评价原则、评价环节、样品要求、评价人员、评价内容、监测要求等;

第6章节 一致性评价指标及要求,包括评价指标体系、一致性测试方法;

第7章节 一致性评价分级,给出了一致性评价级别及指标;

第8章节 一致性评价声明,给出了一致性声明的表示方式。

 

工作组征集

 

现面向行业征集标准起草工作组成员,截止时间2024年12月2日。请有意愿的专家扫描下方二维码,并填写《工作组申请表》盖章后,邮件至suijy@seari.com.cn。

下载:工作组申请表-模板.doc

 

上一条:推动CR认证国际采信,上电科携手UL举办服务机器人标准技术研讨会
下一条:人形机器人检测认证工作组正式成立
返回列表

推荐新闻

  1. 上研院与睿尔曼牵手共同打造具身智能高质量标准化数据集训练场

    2025-08-19
  2. 第一届上海市机器人等数字技术专业职称申报政策宣讲会顺利召开

    2025-08-14
  3. 云上鏖战,智造未来——第十届 “创客中国”智能机器人中小企业创新创业大赛半决赛圆满收官,48强团队晋级总决赛!

    2025-08-13
  4. 国家标准《工业机器人静电安全规范》等三项标准工作启动

    2025-05-07
  5. 关于征集第十届“创客中国”智能机器人中小企业创新创业大赛评委的通知

    2025-04-29
  6. 共探高质量、发布新成果——2025人形机器人产业高质量发展论坛顺利召开

    2025-04-27
  7. 镇江市党政代表团一行赴机器人东升国际考察

    2025-04-25
  8. 定立场,测关节,论数据-全国人形机器人检测认证工作组2025年第二次会议于深圳顺利召开

    2025-04-25
  9. 我院承办的第十届“创客中国”智能机器人中小企业创新创业大赛新闻发布会顺利召开

    2025-04-18
  10. 福州人形机器人训练场启动并接入国家级测评平台

    2025-04-15
  11. 安全性能国际接轨启新章——工业机器人CR认证新规研讨于沪召开

    2025-04-15
  12. 政企携手谋新篇---上电科领导西南行暨卡诺普机器人全系列产品CR认证签约仪式在蓉举行

    2025-03-12
  13. 市科委主任骆大进调研机器人东升国际:肯定成绩,寄予厚望

    2025-03-10
  14. 行业观察丨马斯克:Optimus人形机器人或将超越特斯拉汽车业务

    2025-08-06
  15. ABB全系列机器人CR认证战略合作签约

    2025-02-25
  16. KUKA机器人再添新认证

    2025-01-27
  17. 国评中心与京沪两地人形机器人共建创新中心共同举办人形机器人产业发展论坛

    2024-11-20
  18. 人形机器人检测认证工作组正式成立

    2024-11-22
  19. 守安全底线、 保本体可靠、促智能发展,全国人形机器人检测认证工作组会议顺利召开

    2025-02-27
  20. 我院专家获得"机器人"领域国际电工标准化1906奖

    2024-10-14
  21. 国评中心(总部)为安川颁发机器人洁净级认证证书!

    2024-09-25
  22. JAKA拿下协作机器人全系列CR认证“001”证书

    2024-09-19
  23. KUKA全系列机器人获得CR认证

    2024-09-14
  24. 2024世界机器人大会机器人行业规范检测与技术分论坛在京圆满举行

    2024-08-25
  25. 国评中心(总部)北京测评中心正式揭牌!

    2024-08-24
  26. 首届智能机器人分级分类评价创新论坛在上海召开

    2024-07-05
  27. 上海成立机器人概念验证中心

    2024-06-25
  28. 【研发成果】轻量化、模块化、智能化的移动机器人面市!

    2024-06-20
  29. 机器人赛道逐渐拓宽,人形机器人正当时?

    2024-07-01
  30. 【祝贺】艾利特CS系列协作机器人通过100000小时MTBF测评!

    2024-01-03
  31. 协作无界,“加”速未来—2023首届中国(盐城)机器人+新能源产业发展大会在盐城顺利召开

    2023-12-25
  • 关于我们
    东升国际概况 新闻公告 企业文化
  • 技术服务整体解决方案
    技术服务 机器人成果荟 产业集群 解决方案 教育培训
  • 开放共享
    实验室 标准查询 技术分享 订阅服务 活动报名
  • 人才管理
    用人理念 职业发展 员工风采 人才招聘
  • 联系我们
    联系方式 电子地图 留言反馈
  1. 官方微信视频号

  2. 官方微信公众号

电话:

021-62222910

地址:上海市普陀区曹杨路800号18号楼

版权所有©2001-2021 东升国际(中国)机器人有限公司官网 沪ICP备18037447号-2 沪公网安备 31010702006397号网站地图

  • 首页
  • 关于我们
  • 技术服务整体解决方案
  • 开放共享
  • 人才管理
  • 联系我们